九州体育

招标采购

-Bidding

建投置业资产租赁项目(20250502)招租公告

日期:2025-05-22

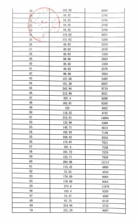
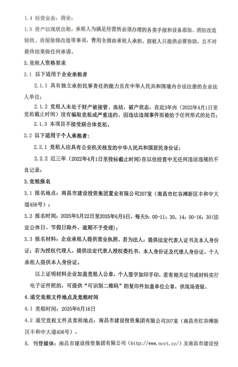
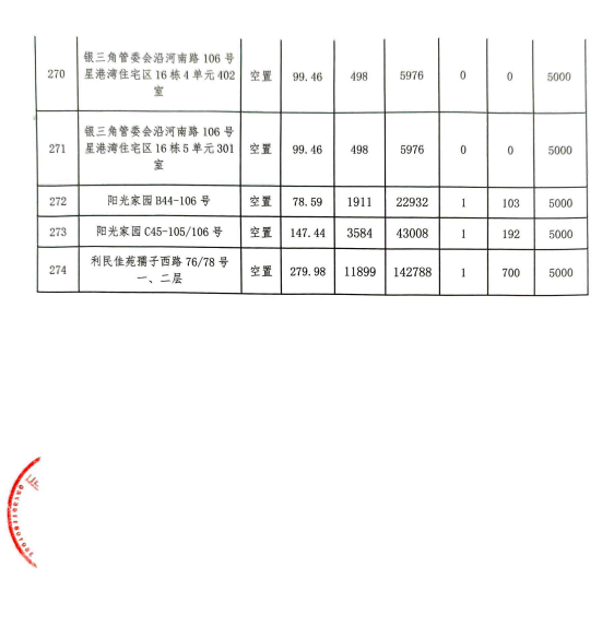
image.png

image.png

image.png

image.png

image.png

image.png

image.png

image.png

image.png

image.png

image.png

image.png

image.png

image.png

image.png

image.png

image.png

image.png

image.png

image.png

image.png

image.png

image.png

image.png


文章评论

表情

共 0 条评论,查看全部
  • 这篇文章还没有收到评论,赶紧来抢沙发吧~