九州体育
0791-83983112/0791-83955307
九州体育
走近建投
集团简介
组织机构
部门职能
发展历程
资讯中心
领导关怀
集团动态
基层动态
安全生产
视频中心
业务领域
风险评估
城市建设
房产开发
投资融资
资产管理
党团建设
党建
团建
工会
活动专题
纪检监察
廉政建设
普法专栏
信访举报
招标采购
招标公告
中标公示
资产招租
九州体育
文化纲要
企业宣传片
精神文明创建
建投·云学堂
九州体育-官网
联系方式
人才招聘
九州体育
走近建投
集团简介
组织机构
部门职能
发展历程
资讯中心
领导关怀
集团动态
基层动态
安全生产
视频中心
业务领域
风险评估
城市建设
房产开发
投资融资
资产管理
党团建设
党建
团建
工会
活动专题
纪检监察
廉政建设
普法专栏
信访举报
招标采购
招标公告
中标公示
资产招租
九州体育
文化纲要
企业宣传片
精神文明创建
建投·云学堂
九州体育-官网
联系方式
人才招聘
下属公司
招标采购
-
Bidding
招标公告
中标公示
资产招租
九州体育
>
招标采购
>
资产招租
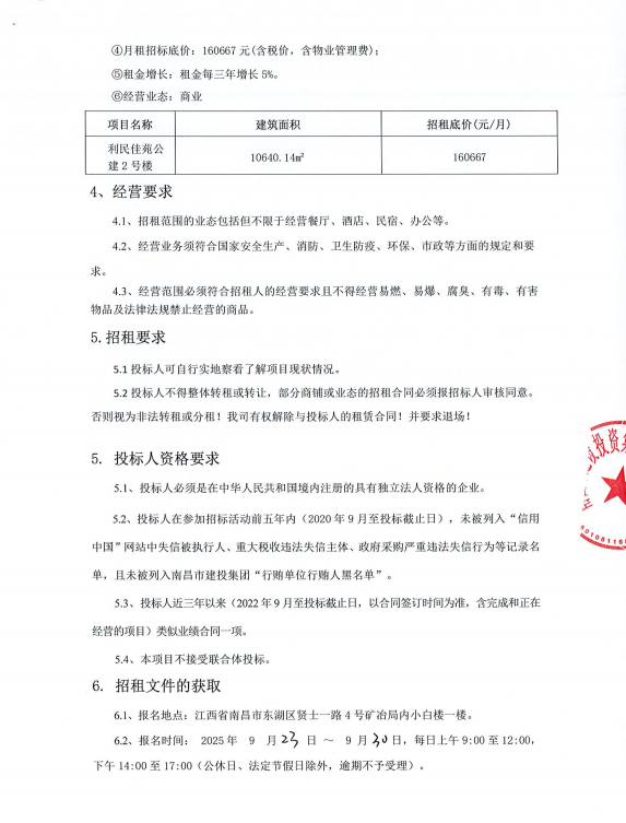
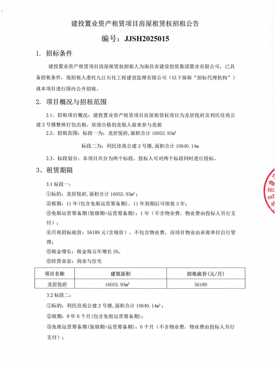
建投置业资产租赁项目房屋租赁权招租公告
日期:2025-09-23
上一篇:
建投置业资产租赁项目(20250903)招租公告
下一篇:
建投置业资产租赁项目(20250904)招租公告
返回列表页
文章评论
表情
共 0 条评论,
查看全部
这篇文章还没有收到评论,赶紧来抢沙发吧~
官方微信
在线留言
返回顶部